mysql分隔存储id如何通过正则表达式查询

  • zed
  • 2024-04-01 15:20:49
  • mysql
场景:ba_ids存的是a表的主键```phpSELECT b.id, b.a_ids, GROUP_CONCAT(a.name) AS names FROM bJOIN a ON CONCAT(',', b.a_ids, ',') RLIKE CONCAT(',', a.id, ',')GROUP BY
阅读全文

mysql字段中的每个值对数据进行分组统计

```phpSELECT SUBSTRING_INDEX(SUBSTRING_INDEX(c.medicare_type, ',', n), ',', 1) AS value, COUNT() as countFROM mc_mijian_contact cINNER JOIN ( SELECT 1 n UNION ALL SELECT 2 UNION ALL
阅读全文

使用canal实现mysql数据同步

MySQL主备复制原理: MySQL master 将数据变更写入二进制日志( binary log, 其中记录叫做二进制日志事件binary log events,可以通过 show binlog events 进行查看) MySQL slave 将 master 的 binary log events 拷贝到它的中继日志(relay log) MySQL s
阅读全文

MySQL使用IF函数来动态执行where条件

IF函数```phpIF(expression ,expr_true, expr_false);```MySQL的IF()函数,接受三个表达式,如果第一个表达式为true,而不是零且不为NULL,它将返回第二个表达式。否则,它返回第三个表达式。根据使用它的上下文,它返回数字或字符串值。```phpSELECT id, shop_uid,
阅读全文

分库分表常见方案

目的:分库分表就是为了解决由于数据量过大而导致数据库性能降低的问题,将原来独立的数据库拆分成若干数据库组成 ,将数据大表拆分成若干数据表组成,使得单一数据库、单一数据表的数据量变小,从而达到提升数据库性能的目的分库分表包括分库和分表两个部分,在生产中通常包括:垂直分库、水平分库、垂直分表、水平分表四种方式。 垂直分表通常在商品列表中是不显示商品详情信息的,用户在
阅读全文

mysql B+树(btree)索引原理

mysql为什么加索引能变快?
阅读全文

mysql之explain调优

mysql explain详解
阅读全文

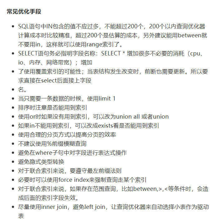
mysql常见优化手段

mysql常见优化手段
阅读全文